Автомобильные Форумы POKATILI.RU

Форумы Добровольного Общества Взаимного Обеспечения на Дорогах
Текущее время: Ср мар 04, 2026 17:39

Часовой пояс: UTC + 4 часа [ Летнее время ]




Начать новую тему Ответить на тему  [ Сообщений: 34 ]  На страницу 1, 2, 3  След.
Автор Сообщение
 Заголовок сообщения: Поворотники слиплись
СообщениеДобавлено: Пт май 20, 2011 2:41 
Не в сети
Аналогопатаном форума
Аналогопатаном форума
Аватара пользователя

Зарегистрирован: Чт май 07, 2009 18:17
Сообщения: 13506
Откуда: SPb, finnban
:evil: что за хрень такая. Включаю поворотники - мигает в обе стороны, как у блондинки :evil: еще лампа на панели не мигает. Что там могло слипнуться? разбирать буду завтра, ессно. Это не само реле такое может выдать? не помню я как там... как аварийка раздается...

_________________
Ореон CVH 1.3 1987 + Нива моно миллениум
Изображение НЕ ХОЧЕШЬ БЫТЬ ОВОЩЕМ? - БУДЕШЬ МЯСОМ!


Вернуться к началу
 Профиль  
 
 Заголовок сообщения:
СообщениеДобавлено: Пт май 20, 2011 12:36 
Не в сети
Модератор форума
Модератор форума
Аватара пользователя

Зарегистрирован: Ср сен 01, 2010 13:53
Сообщения: 1979
Откуда: Россия, Питер, центральный р-н
Машина: другой Ford
аварийка работает??
лампа на панели мигает при аварийке??

На мой взгляд проблемка могет быть впереключателе подрулевом, либо ползюн перекосился либо между дорожками срань токоповодящая нарисовалась.

А лампа сама по себе могет сдохнуть

http://www.autoprospect.ru/ford/escort/ ... -svet.html

Изображение
23 – аккумуляторная батарея;
38, 39, 40 – реле;
41 – реле указателей поворота;
42 – левый передний указатель
поворота;
43 – правый передний указатель
поворота;
44 – повторитель левого указателя поворота;
45 – повторитель правого указателя поворота;
62 – левая противотуманная фара;
63 – правая противотуманная фара;
64 – реле противотуманного света фар;
65 – выключатель противотуманного света фар;
66 – выключатель противотуманного света задних фонарей;
94 – реле зажигания;
95 – замок зажигания;
98 – комбинация приборов;
106 – левый задний фонарь;
107 – правый задний фонарь;
115 – реле дальнего света фар;
117 – блок предохранителей в моторном отсеке;
118 – переключатель освещения;
119 – фонарь освещения номерного знака

_________________
С уважением, Антон.
-------------------------------------
Ford Focus 2006 универсал TDCI 1,8
был Ford Escort 1997 универсал Zetec 1.6 16v


Вернуться к началу
 Профиль  
 
 Заголовок сообщения:
СообщениеДобавлено: Пт май 20, 2011 12:53 
Не в сети
Аналогопатаном форума
Аналогопатаном форума
Аватара пользователя

Зарегистрирован: Чт май 07, 2009 18:17
Сообщения: 13506
Откуда: SPb, finnban
Ага, вот-вот. Я больше всего боюсь, что в подрулевике могут опять отгореть и оттопыриться дороги, в прошлый раз мне не удалось его собрать и пришлось ехать к Элу. А у него они тоже не бесконечные... блин, ведь не выкидывала, надо коробас с обломками найтить.
Лампа аварийки - в кнопке, лампа поворотников - на панели. Поскольку кнопка сама и отдельно запитывает лампу аварийки, то и диагностировать по ней ничего не получится, да, аварийка работает.
Пойду раскурочу :smile139: :smile139: :smile139:

_________________
Ореон CVH 1.3 1987 + Нива моно миллениум
Изображение НЕ ХОЧЕШЬ БЫТЬ ОВОЩЕМ? - БУДЕШЬ МЯСОМ!


Вернуться к началу
 Профиль  
 
 Заголовок сообщения:
СообщениеДобавлено: Пт май 20, 2011 13:16 
Не в сети
ученик форума
ученик форума
Аватара пользователя

Зарегистрирован: Пт май 20, 2011 10:17
Сообщения: 12
Откуда: Москва, Белгород
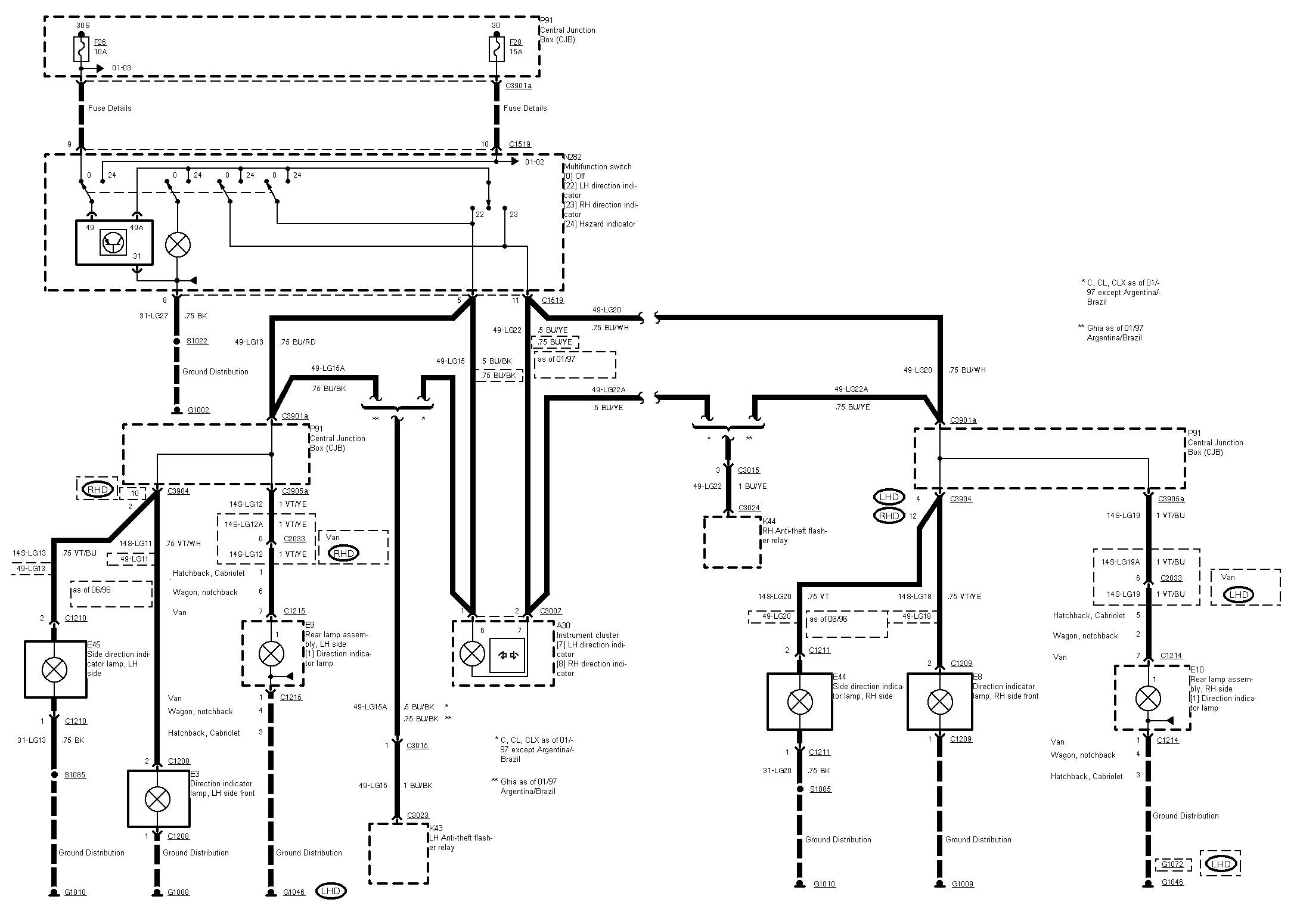
Схема из TIS.

Похоже дело действительно в подрулевом.


Вложения:
03.jpg
03.jpg [ 465.2 КБ | Просмотров: 4674 ]
Вернуться к началу
 Профиль  
 
 Заголовок сообщения:
СообщениеДобавлено: Пт май 20, 2011 13:19 
Не в сети
ученик форума
ученик форума
Аватара пользователя

Зарегистрирован: Пт май 20, 2011 10:17
Сообщения: 12
Откуда: Москва, Белгород
Хотя сигналы проходят через блок предохранителей. Там тоже могут быть проблемы.


Вернуться к началу
 Профиль  
 
 Заголовок сообщения:
СообщениеДобавлено: Пт май 20, 2011 13:32 
Не в сети
ученик форума
ученик форума
Аватара пользователя

Зарегистрирован: Пт май 20, 2011 10:17
Сообщения: 12
Откуда: Москва, Белгород
Если я правильно понял, то лампа указателей поворотов включена между сигналами включения левых и правых поворотов. И в режиме аварийки не должна работать, т.к. напряжения одинаковые.

При включении аварийки четыре переключателя в подрулевом из положения 0 переключаются в положение 24. При этом моргает только лампа аварийки в кнопке. И работает все это дело через 28 предохранитель.


Вернуться к началу
 Профиль  
 
 Заголовок сообщения:
СообщениеДобавлено: Пт май 20, 2011 14:22 
Не в сети
Аналогопатаном форума
Аналогопатаном форума
Аватара пользователя

Зарегистрирован: Чт май 07, 2009 18:17
Сообщения: 13506
Откуда: SPb, finnban
Текс... подрулевик непричем... провода, которые L и R, звонятся накоротко и при вставлении перемычки загорается оба поворотника.
Че там у нас дальше-то... как лампа на панели запитывается? не через диоды какие-нить? панель сняла - на ней ничего такого нет и кз не пропало, соответственно.

_________________
Ореон CVH 1.3 1987 + Нива моно миллениум
Изображение НЕ ХОЧЕШЬ БЫТЬ ОВОЩЕМ? - БУДЕШЬ МЯСОМ!


Вернуться к началу
 Профиль  
 
 Заголовок сообщения:
СообщениеДобавлено: Пт май 20, 2011 14:53 
Не в сети
Модератор форума
Модератор форума
Аватара пользователя

Зарегистрирован: Ср сен 01, 2010 13:53
Сообщения: 1979
Откуда: Россия, Питер, центральный р-н
Машина: другой Ford
посмори косу под ногой водительской (левый порог) у мя там зимой срань завелась (акб за ноч высаживало и цз глючило)

тогда блок предов смореть надо
отстыкуй разьемы от предов и прозвони левй и правй борт будет ясно где кз в блоке или в проводах

_________________
С уважением, Антон.
-------------------------------------
Ford Focus 2006 универсал TDCI 1,8
был Ford Escort 1997 универсал Zetec 1.6 16v


Последний раз редактировалось CSpirit Пт май 20, 2011 14:57, всего редактировалось 1 раз.

Вернуться к началу
 Профиль  
 
 Заголовок сообщения:
СообщениеДобавлено: Пт май 20, 2011 14:56 
Не в сети
Аналогопатаном форума
Аналогопатаном форума
Аватара пользователя

Зарегистрирован: Чт май 07, 2009 18:17
Сообщения: 13506
Откуда: SPb, finnban
Cayman писал(а):
Хотя сигналы проходят через блок предохранителей. Там тоже могут быть проблемы.
да, думала и про это (если какой-нить диод стоит и выгорел, то есть пара диодов). За схем спасибо, равно как и за тык носом в подключение лампы на панели. Похоже я так день точно отъездила.

_________________
Ореон CVH 1.3 1987 + Нива моно миллениум
Изображение НЕ ХОЧЕШЬ БЫТЬ ОВОЩЕМ? - БУДЕШЬ МЯСОМ!


Вернуться к началу
 Профиль  
 
 Заголовок сообщения:
СообщениеДобавлено: Пт май 20, 2011 14:57 
Не в сети
Аналогопатаном форума
Аналогопатаном форума
Аватара пользователя

Зарегистрирован: Чт май 07, 2009 18:17
Сообщения: 13506
Откуда: SPb, finnban
CSpirit писал(а):
тогда блок предов смореть надо
угу... интересно, а он у меня один? :smile139: :lol:

_________________
Ореон CVH 1.3 1987 + Нива моно миллениум
Изображение НЕ ХОЧЕШЬ БЫТЬ ОВОЩЕМ? - БУДЕШЬ МЯСОМ!


Вернуться к началу
 Профиль  
 
 Заголовок сообщения:
СообщениеДобавлено: Пт май 20, 2011 15:00 
Не в сети
Модератор форума
Модератор форума
Аватара пользователя

Зарегистрирован: Ср сен 01, 2010 13:53
Сообщения: 1979
Откуда: Россия, Питер, центральный р-н
Машина: другой Ford
а ты смори тот куда коса от подрулевого тянется

чтото мне подсказывает что кз сидит гдето в салоне точнее от блока предов к задним повторителям
отстыкуй заднюю косу и проверь кз

_________________
С уважением, Антон.
-------------------------------------
Ford Focus 2006 универсал TDCI 1,8
был Ford Escort 1997 универсал Zetec 1.6 16v


Вернуться к началу
 Профиль  
 
 Заголовок сообщения:
СообщениеДобавлено: Пт май 20, 2011 15:05 
Не в сети
ученик форума
ученик форума
Аватара пользователя

Зарегистрирован: Пт май 20, 2011 10:17
Сообщения: 12
Откуда: Москва, Белгород
Где цепь прозванивала? И куда перемычку вставляла?


Вернуться к началу
 Профиль  
 
 Заголовок сообщения:
СообщениеДобавлено: Пт май 20, 2011 15:06 
Не в сети
Аналогопатаном форума
Аналогопатаном форума
Аватара пользователя

Зарегистрирован: Чт май 07, 2009 18:17
Сообщения: 13506
Откуда: SPb, finnban
Это тебе подсказывает опыт)))) задняя коса всегда страшнее передней.
На эту тему тоже подумала, только вопрос, есть ли там разъемы или давно все позеленело, оторвано и на скрутках в изоленте сидит.

_________________
Ореон CVH 1.3 1987 + Нива моно миллениум
Изображение НЕ ХОЧЕШЬ БЫТЬ ОВОЩЕМ? - БУДЕШЬ МЯСОМ!


Вернуться к началу
 Профиль  
 
 Заголовок сообщения:
СообщениеДобавлено: Пт май 20, 2011 15:09 
Не в сети
Модератор форума
Модератор форума
Аватара пользователя

Зарегистрирован: Ср сен 01, 2010 13:53
Сообщения: 1979
Откуда: Россия, Питер, центральный р-н
Машина: другой Ford
Хе-Хемуль писал(а):
Это тебе подсказывает опыт)))) задняя коса всегда страшнее передней.
На эту тему тоже подумала, только вопрос, есть ли там разъемы или давно все позеленело, оторвано и на скрутках в изоленте сидит.


Опыт не мой к сожалению, электрик к которому ездил сказал что у фордов это гнилое место :( 50% глюков рождается там

разъем на блоке предо 100% должен быть, вот от него и надо косу заднюю отстыковать и проверить 2 части перед и зад

_________________
С уважением, Антон.
-------------------------------------
Ford Focus 2006 универсал TDCI 1,8
был Ford Escort 1997 универсал Zetec 1.6 16v


Вернуться к началу
 Профиль  
 
 Заголовок сообщения:
СообщениеДобавлено: Пт май 20, 2011 15:16 
Не в сети
Аналогопатаном форума
Аналогопатаном форума
Аватара пользователя

Зарегистрирован: Чт май 07, 2009 18:17
Сообщения: 13506
Откуда: SPb, finnban
Cayman писал(а):
И куда перемычку вставляла?
на подрулевик идет 2 косички. Одна ведает габаритным светом/фарами/морганием дальним. Вторая, маленькая, всего 4 контакта - постоянные +12, масса и 2 провода L и R. Вот если подрулевик снять совсем и кинуть перемычку между +12 и любым - L или R - загораются все 4 поворотника. Видимо, это то, что на схеме из ТИС именуется С1519? или нет....
antitheft flasher relay - противоугонные реле мигалкой (ц гуголь) - это как? Они еще и 2, LH и RH, соответственно. " отдельных квадратика на схеме.

_________________
Ореон CVH 1.3 1987 + Нива моно миллениум
Изображение НЕ ХОЧЕШЬ БЫТЬ ОВОЩЕМ? - БУДЕШЬ МЯСОМ!


Вернуться к началу
 Профиль  
 
Показать сообщения за:  Поле сортировки  
Начать новую тему Ответить на тему  [ Сообщений: 34 ]  На страницу 1, 2, 3  След.

Часовой пояс: UTC + 4 часа [ Летнее время ]


Кто сейчас на конференции

Сейчас этот форум просматривают: нет зарегистрированных пользователей и гости: 1


Вы не можете начинать темы
Вы не можете отвечать на сообщения
Вы не можете редактировать свои сообщения
Вы не можете удалять свои сообщения
Вы не можете добавлять вложения

Найти:
Перейти:  
POWERED_BY
Русская поддержка phpBB
[ Time : 0.029s | 17 Queries | GZIP : Off ]