Автомобильные Форумы POKATILI.RU

Форумы Добровольного Общества Взаимного Обеспечения на Дорогах
Текущее время: Пт май 01, 2026 1:48

Часовой пояс: UTC + 4 часа [ Летнее время ]




Начать новую тему Ответить на тему  [ Сообщений: 20 ]  На страницу Пред.  1, 2
Автор Сообщение
 Заголовок сообщения:
СообщениеДобавлено: Пт дек 31, 2010 13:38 
Не в сети
профессионал форума
профессионал форума
Аватара пользователя

Зарегистрирован: Пт мар 03, 2006 3:59
Сообщения: 2191
Откуда: Питер Ржевка -Пороховые
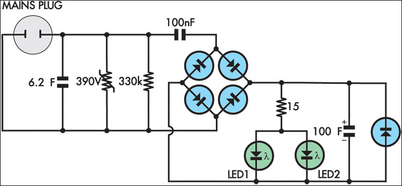
выкладываю чтобы рассеять сомнения


Вложения:
109592_10mg.jpg
109592_10mg.jpg [ 161.33 КБ | Просмотров: 2698 ]
109592_6mg.jpg
109592_6mg.jpg [ 53.25 КБ | Просмотров: 2698 ]

_________________
ORION-88 CVH-1.6 EEC-IV
Focus II 1,8 Trend джинсовый
Вернуться к началу
 Профиль  
 
 Заголовок сообщения:
СообщениеДобавлено: Сб янв 01, 2011 13:27 
Не в сети
Модератор раздела
Модератор раздела

Зарегистрирован: Чт авг 24, 2006 1:11
Сообщения: 3957
Откуда: Москва
Прикольно! Спасибо за схему.
А зачем нужно ДВА светодиода?
Я не вижу между ними разницы в подключении.
И неужели в такую компактную штучку поместился конденсатор на 100 фарад?
Я привык что такие конденсаторы в машинах - огромные банки для Hi-Fi
Или конденсаторы для 220 меньше чем для 12?


Вернуться к началу
 Профиль  
 
 Заголовок сообщения:
СообщениеДобавлено: Сб янв 01, 2011 14:11 
Не в сети
Аналогопатаном форума
Аналогопатаном форума
Аватара пользователя

Зарегистрирован: Чт май 07, 2009 18:17
Сообщения: 13506
Откуда: SPb, finnban
Это виртуальный кандер третьего уровня :P

_________________
Ореон CVH 1.3 1987 + Нива моно миллениум
Изображение НЕ ХОЧЕШЬ БЫТЬ ОВОЩЕМ? - БУДЕШЬ МЯСОМ!


Вернуться к началу
 Профиль  
 
 Заголовок сообщения:
СообщениеДобавлено: Вс янв 02, 2011 7:08 
Не в сети
профессионал форума
профессионал форума
Аватара пользователя

Зарегистрирован: Пт ноя 21, 2008 0:19
Сообщения: 2158
Откуда: Брест, Беларусь
yur_capricorn, в данной схеме, основное устройство - кондёр слева. Т.е. тот, на котором написано 6.2 F (во что лично я не верю).

Там, где сотня - это наноФарад.

ЗЫ: схемой поражён наповал :bye:

_________________
Escort Mk7 '96 1.6i Zetec 4LPG универсал
Mondeo Mk3 '02 2.0i DuraTec 4LPG универсал
Белорусский Ford Клуб


Вернуться к началу
 Профиль  
 
 Заголовок сообщения:
СообщениеДобавлено: Вс янв 02, 2011 7:10 
Не в сети
профессионал форума
профессионал форума
Аватара пользователя

Зарегистрирован: Пт ноя 21, 2008 0:19
Сообщения: 2158
Откуда: Брест, Беларусь
yur_capricorn писал(а):
Или конденсаторы для 220 меньше чем для 12?
Нет, при прочих равных условиях - больше.

_________________
Escort Mk7 '96 1.6i Zetec 4LPG универсал
Mondeo Mk3 '02 2.0i DuraTec 4LPG универсал
Белорусский Ford Клуб


Вернуться к началу
 Профиль  
 
Показать сообщения за:  Поле сортировки  
Начать новую тему Ответить на тему  [ Сообщений: 20 ]  На страницу Пред.  1, 2

Часовой пояс: UTC + 4 часа [ Летнее время ]


Кто сейчас на конференции

Сейчас этот форум просматривают: нет зарегистрированных пользователей и гости: 2


Вы не можете начинать темы
Вы не можете отвечать на сообщения
Вы не можете редактировать свои сообщения
Вы не можете удалять свои сообщения
Вы не можете добавлять вложения

Найти:
Перейти:  
cron
POWERED_BY
Русская поддержка phpBB
[ Time : 0.021s | 16 Queries | GZIP : Off ]