Автомобильные Форумы POKATILI.RU

Форумы Добровольного Общества Взаимного Обеспечения на Дорогах
Текущее время: Чт апр 16, 2026 7:41

Часовой пояс: UTC + 4 часа [ Летнее время ]




Начать новую тему Ответить на тему  [ Сообщений: 7 ] 
Автор Сообщение
 Заголовок сообщения: ABS( Электрика)
СообщениеДобавлено: Вт дек 14, 2010 0:06 
Не в сети
чайник форума (знак 70)
чайник форума (знак 70)
Аватара пользователя

Зарегистрирован: Пн ноя 15, 2010 1:49
Сообщения: 248
Откуда: Молодечно
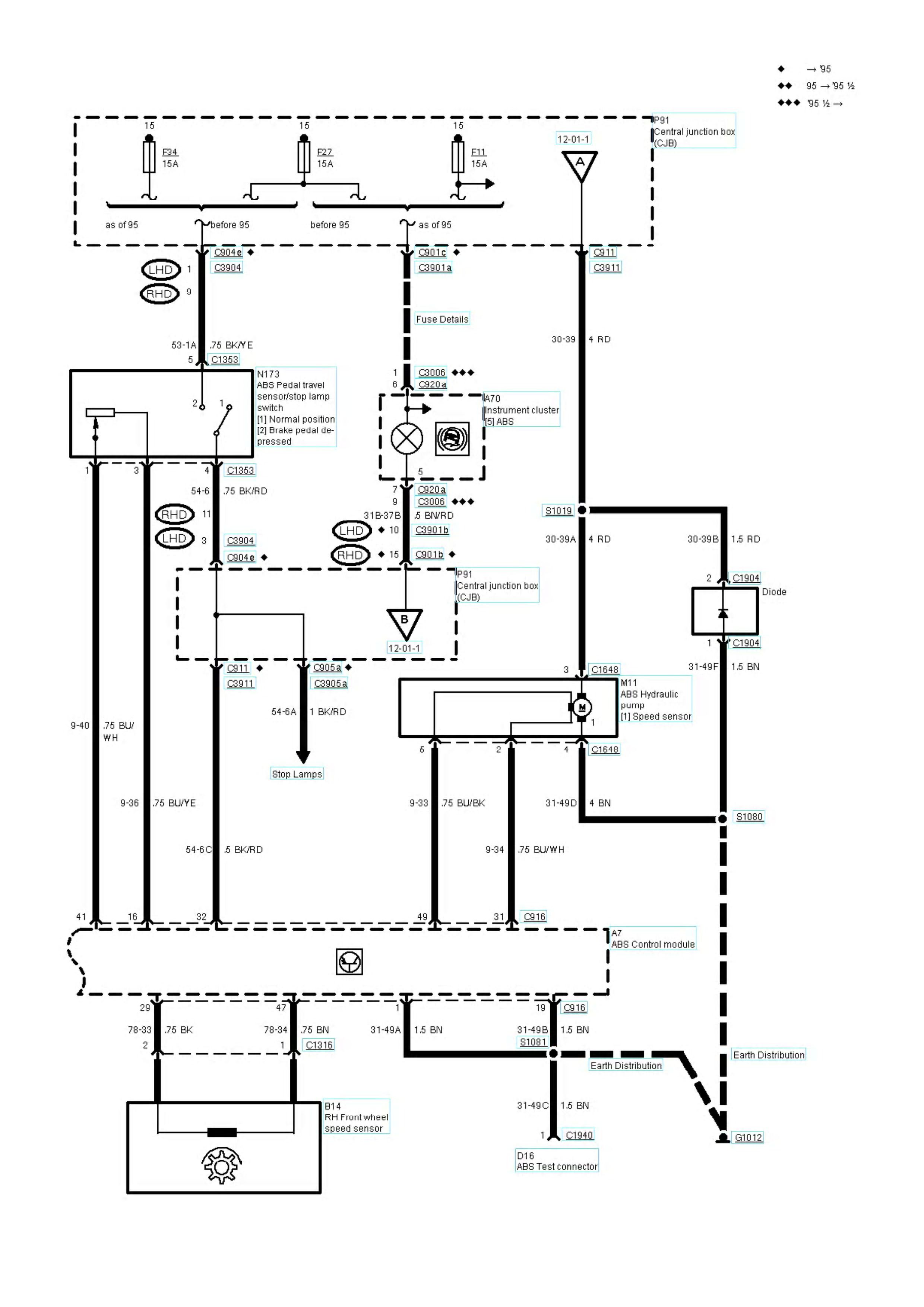
Помогите найти схему ABS 1994г, или хотя бы цоколёвку тёмно зелёного реле (реле ABS). У меня отсутствует


Вернуться к началу
 Профиль  
 
 Заголовок сообщения:
СообщениеДобавлено: Ср дек 15, 2010 21:00 
Не в сети
Модератор раздела
Модератор раздела
Аватара пользователя

Зарегистрирован: Пт дек 05, 2008 0:10
Сообщения: 8793
Откуда: г Обнинск Калужская обл
http://pokatili.ru/forum/ftopic12428-0-0-asc-.php поищи здесь
И сделай подпись как у всех http://pokatili.ru/forum/ftopic30869.php

_________________
.Был:FORD eskort 1991г 1,4дв,СVН, EFI,хетч
сейчас Хонда CR-V 2000г.американка
Несправедливо не ответить на несправедливость!
Жестоко не ответить на жестокость!


Вернуться к началу
 Профиль  
 
 Заголовок сообщения:
СообщениеДобавлено: Ср дек 15, 2010 23:02 
Не в сети
чайник форума (знак 70)
чайник форума (знак 70)
Аватара пользователя

Зарегистрирован: Пн ноя 15, 2010 1:49
Сообщения: 248
Откуда: Молодечно
Спасибо!!!


Вернуться к началу
 Профиль  
 
 Заголовок сообщения: Re: ABS
СообщениеДобавлено: Чт дек 16, 2010 0:25 
Не в сети
чайник форума (знак 70)
чайник форума (знак 70)

Зарегистрирован: Ср фев 15, 2006 23:05
Сообщения: 155
Откуда: СПб
remont1977 писал(а):
Помогите найти схему ABS 1994г, или хотя бы цоколёвку тёмно зелёного реле (реле ABS). У меня отсутствует
держи раз


Вложения:
W57Z1009.jpg
W57Z1009.jpg [ 361.17 КБ | Просмотров: 3119 ]

_________________
был Эскорт 1,4i 91г потом ФФ1 1.8 теперь снова Эскорт 1,6 Gia 95г
Вернуться к началу
 Профиль  
 
 Заголовок сообщения: Re: ABS
СообщениеДобавлено: Чт дек 16, 2010 0:26 
Не в сети
чайник форума (знак 70)
чайник форума (знак 70)

Зарегистрирован: Ср фев 15, 2006 23:05
Сообщения: 155
Откуда: СПб
два


Вложения:
2.jpg
2.jpg [ 467.36 КБ | Просмотров: 3113 ]

_________________
был Эскорт 1,4i 91г потом ФФ1 1.8 теперь снова Эскорт 1,6 Gia 95г
Вернуться к началу
 Профиль  
 
 Заголовок сообщения: Re: ABS
СообщениеДобавлено: Чт дек 16, 2010 0:27 
Не в сети
чайник форума (знак 70)
чайник форума (знак 70)

Зарегистрирован: Ср фев 15, 2006 23:05
Сообщения: 155
Откуда: СПб
три


Вложения:
3.jpg
3.jpg [ 273.93 КБ | Просмотров: 3108 ]

_________________
был Эскорт 1,4i 91г потом ФФ1 1.8 теперь снова Эскорт 1,6 Gia 95г
Вернуться к началу
 Профиль  
 
 Заголовок сообщения:
СообщениеДобавлено: Чт дек 16, 2010 3:31 
Не в сети
чайник форума (знак 70)
чайник форума (знак 70)
Аватара пользователя

Зарегистрирован: Пн ноя 15, 2010 1:49
Сообщения: 248
Откуда: Молодечно
Большое спасибо!!! Разобрался без схем. Нашёл оригинальное реле (Тёмно-зелёное и всё заработало)


Вернуться к началу
 Профиль  
 
Показать сообщения за:  Поле сортировки  
Начать новую тему Ответить на тему  [ Сообщений: 7 ] 

Часовой пояс: UTC + 4 часа [ Летнее время ]


Кто сейчас на конференции

Сейчас этот форум просматривают: нет зарегистрированных пользователей и гости: 0


Вы не можете начинать темы
Вы не можете отвечать на сообщения
Вы не можете редактировать свои сообщения
Вы не можете удалять свои сообщения
Вы не можете добавлять вложения

Найти:
Перейти:  
cron
POWERED_BY
Русская поддержка phpBB
[ Time : 0.033s | 15 Queries | GZIP : Off ]