Автомобильные Форумы POKATILI.RU

Форумы Добровольного Общества Взаимного Обеспечения на Дорогах
Текущее время: Ср мар 04, 2026 13:27

Часовой пояс: UTC + 4 часа [ Летнее время ]




Начать новую тему Ответить на тему  [ Сообщений: 296 ]  На страницу Пред.  1 ... 13, 14, 15, 16, 17, 18, 19, 20  След.
Автор Сообщение
 Заголовок сообщения:
СообщениеДобавлено: Сб июн 11, 2011 14:25 
Не в сети
профессионал форума
профессионал форума
Аватара пользователя

Зарегистрирован: Ср дек 05, 2007 14:51
Сообщения: 2939
Откуда: СПб, Богатырский
По-моему под световыми приборами подразумеваются или поворотники или габариты. Сам недавно подключал подобное китайское устройство, только на моем на световую сигнализацию шел один провод. Потому подключил к габаритам, чтоб не добавлять диоды от замыкания поворотников. Можно конечно в данном случае подключить именно фары (ограничение 10А на канал вроде позволяет), но при этом моргать светом будет только спереди. Мне кажется удобнее, когда это видно и спереди и сзади: поворотники или габариты.

_________________
С уважением, Владимир
ТагАЗ Vortex Tingo new (FL) МТ5 1,8л
Под присмотром - Kia Rio 1.6л 2012г.


Вернуться к началу
 Профиль  
 
 Заголовок сообщения: центральный замок
СообщениеДобавлено: Пт янв 20, 2012 14:57 
Не в сети
ученик форума
ученик форума

Зарегистрирован: Сб сен 18, 2010 17:38
Сообщения: 12
Откуда: Питер
Машина: Ford Escort
Подскажите где он-блок управления центр.замком на эскорте 1996г. 1.6 карбюратор


Вернуться к началу
 Профиль  
 
 Заголовок сообщения:
СообщениеДобавлено: Пт янв 20, 2012 15:11 
Не в сети
Зеленый лихач форума
Зеленый лихач форума
Аватара пользователя

Зарегистрирован: Пт окт 28, 2011 21:39
Сообщения: 319
Откуда: Харьков
Машина: Ford Escort
Загляни под обшивку возле ног водителя

_________________
Escort 1992, CVH 1.4 CFI (71PS), blue(17.01.1992)
Москвич 2140, 1,5L,1981, первый круг - 86 264 км


Вернуться к началу
 Профиль  
 
 Заголовок сообщения:
СообщениеДобавлено: Пт янв 20, 2012 16:28 
Не в сети
ученик форума
ученик форума

Зарегистрирован: Сб сен 18, 2010 17:38
Сообщения: 12
Откуда: Питер
Машина: Ford Escort
Спасибо,гляну


Вернуться к началу
 Профиль  
 
 Заголовок сообщения:
СообщениеДобавлено: Сб янв 21, 2012 2:26 
Не в сети
Специалист по электрике
Аватара пользователя

Зарегистрирован: Вт сен 20, 2005 4:06
Сообщения: 6562
Откуда: сКольский п-ов
AlexR писал(а):
Загляни под обшивку возле ног водителя

Можешь не смотреть, нет его там. И вааще у тебя его нет. Почитай сабж про ЦЗ.

_________________
Мир всем...
Escort''95 mk6, CLX, hatchback five-door , CFI, J6A, HCS 1.3
...имеющие уши да услышат...
...у быстро бегущей маленькой мышки лапок не видно - отрицать невидимое есть очевидная ересь...


Вернуться к началу
 Профиль  
 
 Заголовок сообщения:
СообщениеДобавлено: Сб янв 21, 2012 17:27 
Не в сети
чайник форума (знак 70)
чайник форума (знак 70)

Зарегистрирован: Вт июл 25, 2006 13:09
Сообщения: 148
Откуда: Иваново
MozgoveD, а что это за блок тогда такой неведомый? при выдергивании из которого проводов перестает работать ЦЗ и кнопка открытия багажника?

_________________
Фиолетовый Эскорт 97 года, 5-дверный хэтч 1,6 CVH, было 90 веберовских кобыл с ШМ, ДПДЗ и прочей высокотехнологичной требухой - теперь супругин с 08-м карбом - ПРОДАН. вместо него куплена Имреза 1999 4WD 2.0 на ручке
и ныне поджопный (но когда-то был "только на рыбалку") зеленый TLC 80, 1996г, 1FZ-F постоянный полный с блокировками "на ручке"


Вернуться к началу
 Профиль  
 
 Заголовок сообщения:
СообщениеДобавлено: Сб янв 21, 2012 17:58 
Не в сети
ученик форума
ученик форума

Зарегистрирован: Сб сен 18, 2010 17:38
Сообщения: 12
Откуда: Питер
Машина: Ford Escort
Я взял её 2 недели назад и врать не буду что он вообще есть.Просто сам замок и сигналка стали глючить,посмотрел по каталогу вроде есть ,а по мануалу нет.


Вернуться к началу
 Профиль  
 
 Заголовок сообщения:
СообщениеДобавлено: Сб янв 21, 2012 20:58 
Не в сети
Модератор форума
Модератор форума
Аватара пользователя

Зарегистрирован: Ср сен 01, 2010 13:53
Сообщения: 1979
Откуда: Россия, Питер, центральный р-н
Машина: другой Ford
тута много полезного http://pokatili.ru/forum/ftopic9796-0-asc-0.php

_________________
С уважением, Антон.
-------------------------------------
Ford Focus 2006 универсал TDCI 1,8
был Ford Escort 1997 универсал Zetec 1.6 16v


Вернуться к началу
 Профиль  
 
 Заголовок сообщения:
СообщениеДобавлено: Вс янв 22, 2012 3:16 
Не в сети
Специалист по электрике
Аватара пользователя

Зарегистрирован: Вт сен 20, 2005 4:06
Сообщения: 6562
Откуда: сКольский п-ов
aleksand-b писал(а):
MozgoveD, а что это за блок тогда такой неведомый? при выдергивании из которого проводов перестает работать ЦЗ и кнопка открытия багажника?

Был подобный сабж на форуме. Да, на некоторых эскортах такой блок встречается... но редко... и не на пустых комплектациях. Собственноручно не юзал, поэтому сказать про него ничего не могу.

_________________
Мир всем...
Escort''95 mk6, CLX, hatchback five-door , CFI, J6A, HCS 1.3
...имеющие уши да услышат...
...у быстро бегущей маленькой мышки лапок не видно - отрицать невидимое есть очевидная ересь...


Вернуться к началу
 Профиль  
 
 Заголовок сообщения: Re: Центральный замок
СообщениеДобавлено: Чт апр 25, 2013 13:52 
Не в сети
чайник форума (знак 70)
чайник форума (знак 70)

Зарегистрирован: Сб июл 26, 2008 20:47
Сообщения: 67
Откуда: беларусь/могилев
в один прекрасный день с сигналки перестали закрываться двери по ЦЗ. причем задние тупо молчали, а передние закрывались и сразу открывались. НО... когда передние изнутри ручками закрывать - закрываются.
с сигналки 2 передние открываются.
что проверил:
1. если отключить переднюю пасс. - водительская работает как надо. т.е. и с сигналки закрывается. понял что косяк не в ней.
2. если отключить водит. дверь - передняя пасс. дверь ручкой закрывается. всю дверь разобрал. активатор с замком подключил к водительской - тоже все рабоает. и закрывается по сигналке и открыв. норм.
3. задние двери тоже закрыв. и открыв. норм - если напрямую подавать +12 на провода.

есть вопросы
5. - есть ли у кого схъема подключ по пинам ЦЗ моего эскорта? там 3 больших разъема. один я так понимаю управляет питанием замков дверей, другой датчиками (концевиков).
6. на какой пин на блоке ЦЗ должен приходить минус с концевика перед. пасс. двери. (думаю что тут косяк) хотя концевик пасс. двери включает свет в салоне при открывании двери - значит он сам рабочий и проводка целая.
7. на сам замок водит. двери приходит 4 контакта. на одном минус, на двух постоянный плюс (один из двух на открытие) и еще один контакт - импульс на закрытие. так вот вопрос зачем 2 постоянных плюса на 2 проводах?
8. если закрываю водит. дверь, импульс на закрытие всех дверей как идет? через блок ЦЗ или напрямую?

PS. на задних дверях нету концевиков открытия вообще.

кто поможет?

_________________
escort 98г. 1.6i 16 универсал
Изображениеинтересное
белорусский фордклуб: fordclub.by


Вернуться к началу
 Профиль  
 
 Заголовок сообщения: Re: Центральный замок
СообщениеДобавлено: Чт апр 25, 2013 14:08 
Не в сети
Модератор форума
Модератор форума
Аватара пользователя

Зарегистрирован: Ср сен 01, 2010 13:53
Сообщения: 1979
Откуда: Россия, Питер, центральный р-н
Машина: другой Ford
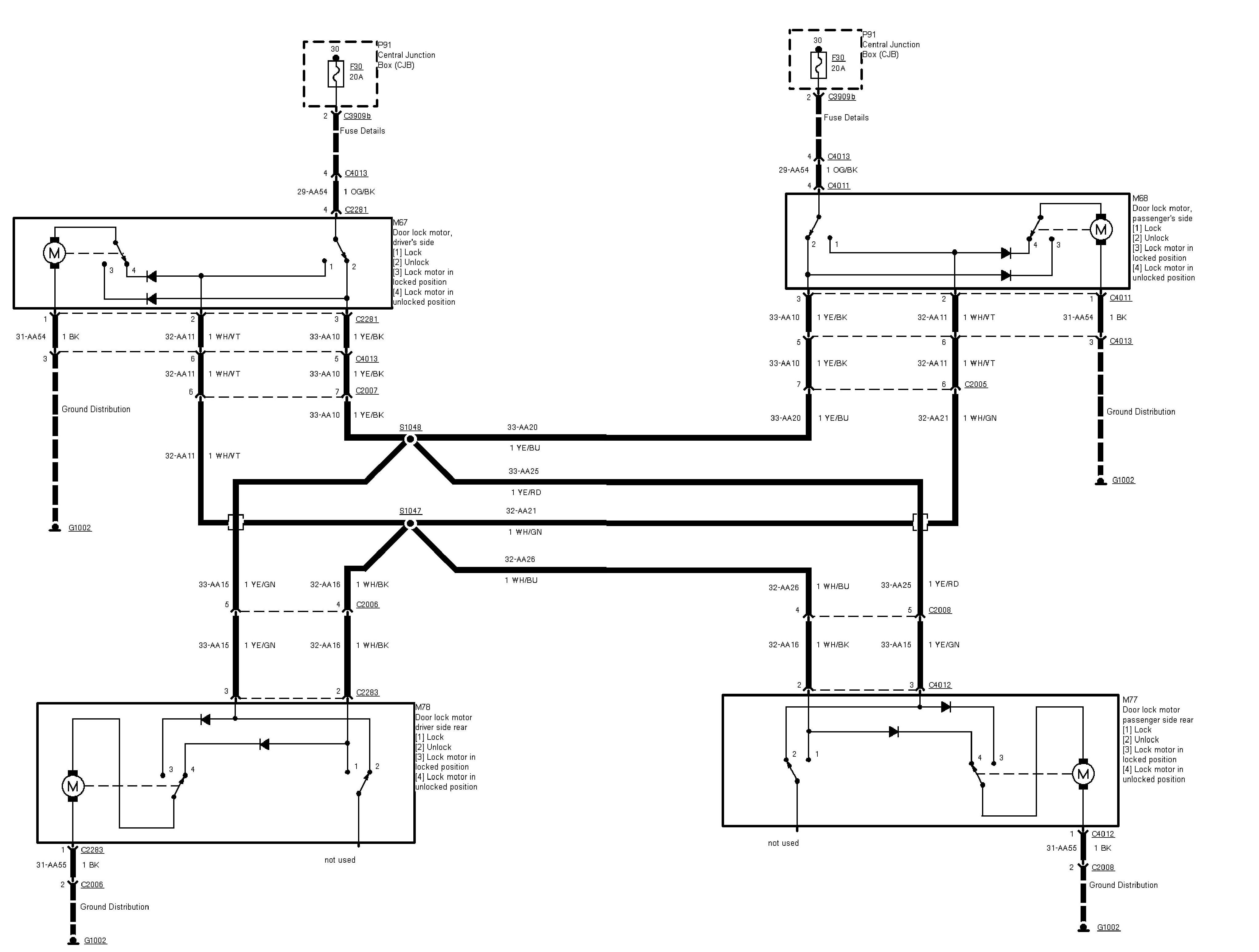
viewtopic.php?f=130&t=9796&start=195 в последнем посте схема, концевик двери не причем, прочти тему полностью

нету у нас блока цз, у нас схема с пременной полярностью
Вложение:
CZ.JPG
CZ.JPG [ 58.83 КБ | Просмотров: 9715 ]

ТиС
Вложение:
Central Lock0000.png
Central Lock0000.png [ 1.12 МБ | Просмотров: 9715 ]

_________________
С уважением, Антон.
-------------------------------------
Ford Focus 2006 универсал TDCI 1,8
был Ford Escort 1997 универсал Zetec 1.6 16v


Вернуться к началу
 Профиль  
 
 Заголовок сообщения: Re: Центральный замок
СообщениеДобавлено: Чт апр 25, 2013 15:11 
Не в сети
чайник форума (знак 70)
чайник форума (знак 70)

Зарегистрирован: Сб июл 26, 2008 20:47
Сообщения: 67
Откуда: беларусь/могилев
по вопросу 7. - может там диод накрыться и выдавать постоянно +12 ???

_________________
escort 98г. 1.6i 16 универсал
Изображениеинтересное
белорусский фордклуб: fordclub.by


Вернуться к началу
 Профиль  
 
 Заголовок сообщения: Re: Центральный замок
СообщениеДобавлено: Чт апр 25, 2013 15:14 
Не в сети
Модератор форума
Модератор форума
Аватара пользователя

Зарегистрирован: Ср сен 01, 2010 13:53
Сообщения: 1979
Откуда: Россия, Питер, центральный р-н
Машина: другой Ford
77petrovic77 писал(а):
по вопросу 7. - может там диод накрыться и выдавать постоянно +12 ???

легко, вынимай их и прозванивай часто вышибает

_________________
С уважением, Антон.
-------------------------------------
Ford Focus 2006 универсал TDCI 1,8
был Ford Escort 1997 универсал Zetec 1.6 16v


Вернуться к началу
 Профиль  
 
 Заголовок сообщения: Re: Центральный замок
СообщениеДобавлено: Чт апр 25, 2013 15:28 
Не в сети
чайник форума (знак 70)
чайник форума (знак 70)

Зарегистрирован: Сб июл 26, 2008 20:47
Сообщения: 67
Откуда: беларусь/могилев
понятно. спасибо. если еще будут предложения отпишитесь пож-та. ночи буду не спать, но починю.
еще вопрос есть. контакты от дверей идут на блок под блоком предов (левее) это блок ЦЗ? и почему при отсоединения разъемов электрозамки активны (питание на них идет)?

_________________
escort 98г. 1.6i 16 универсал
Изображениеинтересное
белорусский фордклуб: fordclub.by


Вернуться к началу
 Профиль  
 
 Заголовок сообщения: Re: Центральный замок
СообщениеДобавлено: Чт апр 25, 2013 15:30 
Не в сети
Модератор форума
Модератор форума
Аватара пользователя

Зарегистрирован: Ср сен 01, 2010 13:53
Сообщения: 1979
Откуда: Россия, Питер, центральный р-н
Машина: другой Ford
77petrovic77 писал(а):
понятно. спасибо. если еще будут предложения отпишитесь пож-та. ночи буду не спать, но починю.
еще вопрос есть. контакты от дверей идут на блок под блоком предов (левее) это блок ЦЗ? и почему при отсоединения разъемов электрозамки активны (питание на них идет)?


Это сигналка скорее всего , штатного блока ЦЗ на Эскортах нету

И еще отключи сигналку ( как вариант отсоедини блок) от питания и проверь Цз может сигналка косячит.
ЦЗ закрывается и открывается от ручек спереди и от личинок ключом

_________________
С уважением, Антон.
-------------------------------------
Ford Focus 2006 универсал TDCI 1,8
был Ford Escort 1997 универсал Zetec 1.6 16v


Вернуться к началу
 Профиль  
 
Показать сообщения за:  Поле сортировки  
Начать новую тему Ответить на тему  [ Сообщений: 296 ]  На страницу Пред.  1 ... 13, 14, 15, 16, 17, 18, 19, 20  След.

Часовой пояс: UTC + 4 часа [ Летнее время ]


Кто сейчас на конференции

Сейчас этот форум просматривают: нет зарегистрированных пользователей и гости: 3


Вы не можете начинать темы
Вы не можете отвечать на сообщения
Вы не можете редактировать свои сообщения
Вы не можете удалять свои сообщения
Вы не можете добавлять вложения

Найти:
Перейти:  
POWERED_BY
Русская поддержка phpBB
[ Time : 0.027s | 16 Queries | GZIP : Off ]