Автомобильные Форумы POKATILI.RU

Форумы Добровольного Общества Взаимного Обеспечения на Дорогах
Текущее время: Чт апр 16, 2026 9:51

Часовой пояс: UTC + 4 часа [ Летнее время ]




Начать новую тему Ответить на тему  [ Сообщений: 175 ]  На страницу Пред.  1 ... 7, 8, 9, 10, 11, 12  След.
Автор Сообщение
 Заголовок сообщения:
СообщениеДобавлено: Сб янв 15, 2011 13:16 
Не в сети
профессионал форума
профессионал форума
Аватара пользователя

Зарегистрирован: Пт ноя 21, 2008 0:19
Сообщения: 2158
Откуда: Брест, Беларусь
Mishal, с четырёхконтактным датчиком могут быть 2 скорости. Если термопредохранитель исправен...

_________________
Escort Mk7 '96 1.6i Zetec 4LPG универсал
Mondeo Mk3 '02 2.0i DuraTec 4LPG универсал
Белорусский Ford Клуб


Вернуться к началу
 Профиль  
 
 Заголовок сообщения:
СообщениеДобавлено: Пн янв 17, 2011 9:22 
Не в сети
Модератор раздела FAQ
Модератор раздела FAQ
Аватара пользователя

Зарегистрирован: Вт фев 28, 2006 16:15
Сообщения: 6483
Откуда: Москва.
Машина: другой Ford
Там наверно, все дело - в наличии кондиционера.
Если машина с кондиционером, то в схеме включения вентилятора - две скорости.
У меня кондея нет.

_________________
С уважением, Михаил.
Променял Эскорт 16V на Форд-Фокус II и III.


Вернуться к началу
 Профиль  
 
 Заголовок сообщения:
СообщениеДобавлено: Пн янв 17, 2011 11:16 
Не в сети
профессионал форума
профессионал форума
Аватара пользователя

Зарегистрирован: Пт ноя 21, 2008 0:19
Сообщения: 2158
Откуда: Брест, Беларусь
Mishal, а датчег какой?

_________________
Escort Mk7 '96 1.6i Zetec 4LPG универсал
Mondeo Mk3 '02 2.0i DuraTec 4LPG универсал
Белорусский Ford Клуб


Вернуться к началу
 Профиль  
 
 Заголовок сообщения:
СообщениеДобавлено: Пн янв 17, 2011 11:56 
Не в сети
ученик форума
ученик форума

Зарегистрирован: Вс ноя 14, 2010 22:27
Сообщения: 6
Откуда: Новая Москва
Машина: Ford Escort
ДмитрийМ писал(а):
Mishal, а датчег какой?

фирму не помню...,упаковку выкинули...

_________________
Ford Escort L1E 16V1.6 1996г.хетчбек.Chia


Вернуться к началу
 Профиль  
 
 Заголовок сообщения:
СообщениеДобавлено: Пн янв 17, 2011 11:59 
Не в сети
ученик форума
ученик форума

Зарегистрирован: Вс ноя 14, 2010 22:27
Сообщения: 6
Откуда: Новая Москва
Машина: Ford Escort
Mishal писал(а):
Там наверно, все дело - в наличии кондиционера.
Если машина с кондиционером, то в схеме включения вентилятора - две скорости.
У меня кондея нет.

а у меня с кондеем...,когда прозванивали,то с отключенным кондеем щёлкало только одно реле при поочерёдном замыкании пар проводов,а при включённом щёлкали два реле...

_________________
Ford Escort L1E 16V1.6 1996г.хетчбек.Chia


Вернуться к началу
 Профиль  
 
 Заголовок сообщения:
СообщениеДобавлено: Чт фев 03, 2011 13:24 
Не в сети
ученик форума
ученик форума

Зарегистрирован: Чт дек 16, 2010 16:05
Сообщения: 8
Откуда: Москва, Белгород
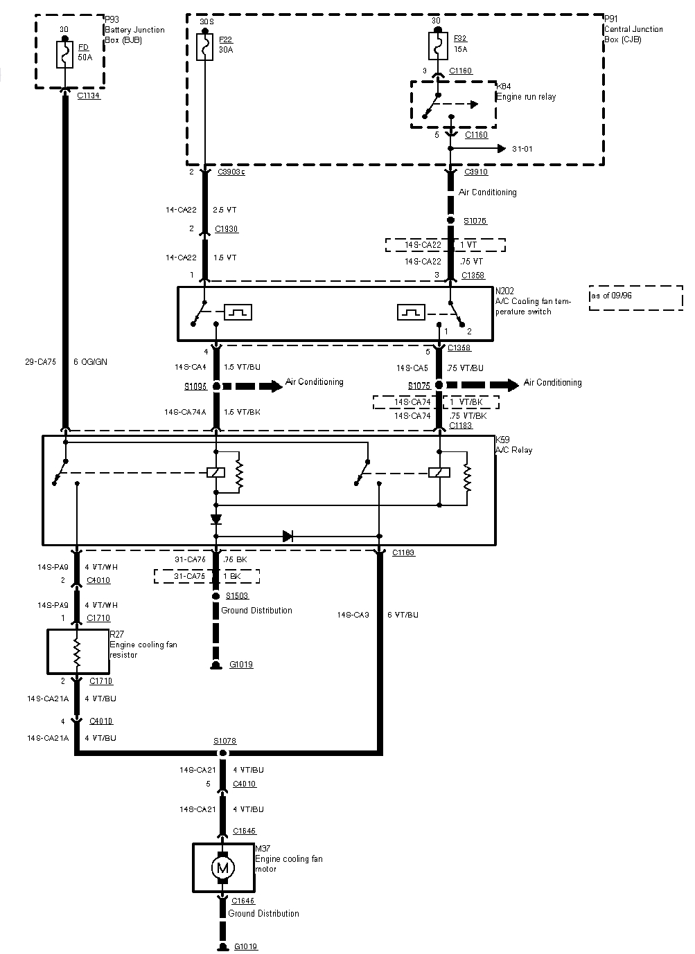
У меня схема вот такая. Проверял. Все совпадает вплоть до толщины и цвета проводов.
Кондиционер есть, но он никакого отношения к этой схеме вроде бы не имеет.


Вложения:
Fan SCH.jpg
Fan SCH.jpg [ 178.99 КБ | Просмотров: 14313 ]
Вернуться к началу
 Профиль  
 
 Заголовок сообщения:
СообщениеДобавлено: Сб мар 05, 2011 17:04 
Не в сети
ученик форума
ученик форума

Зарегистрирован: Пн ноя 29, 2010 18:49
Сообщения: 16
Откуда: Санкт-Петербург, центр
Товарищи, а никто не подскажет по какой паре контактов идет замыкание на датчике включения вентилятора в схеме выше в зависимости от температуры. При замыкании пары 1-4 и 3-5. Я обнаружил что при замыкании 1-4 карсон имеет малые обороты, а пары 3-5 - большие обороты. Суть вопроса: при достижении какой температуры включается какая скорость соответственно. У меня что-то не включается даже в красной зоне, а при включении кондея из салона сразу включается большая скорость. Датчик менял, разъем починил.

Может просто кто-нить знает порядок включения карсона по схеме выше... по-этапно...

_________________
Ford Escort Turnier 16V 1996 вишня
Zetec 1,6i 16V, L1H


Вернуться к началу
 Профиль  
 
 Заголовок сообщения:
СообщениеДобавлено: Сб мар 05, 2011 17:25 
Не в сети
чайник форума (знак 70)
чайник форума (знак 70)

Зарегистрирован: Ср июн 04, 2008 22:22
Сообщения: 249
Откуда: Латвия Рига
ПО книге насколько я помню 1 скорость 95-98 градусов 2 скорость 102 градуса. По второй книге 1 скорость при ВКЛ КОНДЕЯ, А 2 СКОРОСТЬ ДЛЯ ОБДУВА РАДИАТОРА.
Baker85 писал(а):
при включении кондея из салона сразу включается большая скорость.

У меня также ,но это потому что я свой термопредохранитель выбросил а провода соединил на прямую. Правда мой работает нормально при достижении высокой температуры.
Baker85 писал(а):
Датчик менял
А какой именно ??? на патрубке или термостате ???

_________________
Escort 1.8 Zetek 1996


Вернуться к началу
 Профиль  
 
 Заголовок сообщения:
СообщениеДобавлено: Сб мар 05, 2011 19:58 
Не в сети
ученик форума
ученик форума

Зарегистрирован: Пн ноя 29, 2010 18:49
Сообщения: 16
Откуда: Санкт-Петербург, центр
на патрубке.
по вашему первая это малая скорость???
термопредохранитель у меня снять и запаян как описывалось выше...
я считаю, большая скорость для обдува сразу двух радиаторов, правильно??? а малая тогда как раз для обдува основного радиатора. значит и включатся она должна позже... как раз высокий диапазон температур на датчике...

хотя сам уже запутался...

_________________
Ford Escort Turnier 16V 1996 вишня
Zetec 1,6i 16V, L1H


Вернуться к началу
 Профиль  
 
 Заголовок сообщения:
СообщениеДобавлено: Сб мар 05, 2011 20:36 
Не в сети
чайник форума (знак 70)
чайник форума (знак 70)

Зарегистрирован: Ср июн 04, 2008 22:22
Сообщения: 249
Откуда: Латвия Рига
У меня нет датчика на патрубке поэтому трудно сравнивать.Скорее всего надо проверять цепь от датчика до реле.
Baker85 писал(а):
я считаю, большая скорость для обдува сразу двух радиаторов, правильно???

ВРОДЕ НЕТ.

_________________
Escort 1.8 Zetek 1996


Вернуться к началу
 Профиль  
 
 Заголовок сообщения:
СообщениеДобавлено: Вс мар 06, 2011 1:10 
Не в сети
профессионал форума
профессионал форума
Аватара пользователя

Зарегистрирован: Пт ноя 21, 2008 0:19
Сообщения: 2158
Откуда: Брест, Беларусь
zvers, мозги часом не пятые? В смысле, ЕЕЦ5...
В пятых реализован принцип: мозги имеют один датчик
в системе ОЖ, по нему они определяют температуру для всех "манипуляций", в том числе и для реле вентилятора.
Кстати, писАлось в этой теме помойму не раз.
Малая скорость включается раньше второй.
При включении кондея малая скорость включается вне зависимости от температуры ОЖ.

_________________
Escort Mk7 '96 1.6i Zetec 4LPG универсал
Mondeo Mk3 '02 2.0i DuraTec 4LPG универсал
Белорусский Ford Клуб


Вернуться к началу
 Профиль  
 
 Заголовок сообщения:
СообщениеДобавлено: Вс мар 06, 2011 17:15 
Не в сети
чайник форума (знак 70)
чайник форума (знак 70)

Зарегистрирован: Ср июн 04, 2008 22:22
Сообщения: 249
Откуда: Латвия Рига
ДмитрийМ писал(а):
zvers, мозги часом не пятые? В смысле, ЕЕЦ5...

ОНИ родимые. Но у Baker85 наверное 4 да и датчик у него на патрубке.

_________________
Escort 1.8 Zetek 1996


Вернуться к началу
 Профиль  
 
 Заголовок сообщения:
СообщениеДобавлено: Вт апр 26, 2011 1:24 
Не в сети
ученик форума
ученик форума

Зарегистрирован: Пт апр 04, 2008 17:55
Сообщения: 25
Откуда: Севастополь
Всем доброго времени суток. Подскажите плиз, может кто знает. Имеется движок SEFI Endura-E 1,3 (HCS) без кондея 96 гв. Не включается вентилятор. Есть зеленое реле за аккумом на 5 ног (пронумерованы 1,2,3,5,7) маркировка реле 95AG 8C616 EA. Термодатчик один одноконтактный на термостате. Температуру показывает, при замыкании контакта на массу стрелка уходит в масимум, но вентилятор не включается. Грешу на реле, или мозг. Вентилятор проверил - работает.
Вопрос:
1. Может где-то есть еще один датчик (на термостате нет, на патрубках вроде тоже)
2. Где взять схему подключения вентилятора.
3. Может у кого-то есть внутренняя схема реле? ( подозреваю - 3- +12В, 5- вентилятор, 1 и 2 - обмотка реле, а вот 7 - хз)
4. При кз на датчике (если он в системе один) должен ли включатся вентилятор или надо через сопротивление замыкать?
5. Как проверить мозг на правильную работу?

_________________
Escort,96, Endura-E 1,3 SEFI, универсал


Вернуться к началу
 Профиль  
 
 Заголовок сообщения:
СообщениеДобавлено: Вт апр 26, 2011 19:58 
Не в сети
Модератор раздела
Модератор раздела
Аватара пользователя

Зарегистрирован: Пт дек 05, 2008 0:10
Сообщения: 8793
Откуда: г Обнинск Калужская обл
http://pokatili.ru/forum/ftopic12428.php электросхемы
Цитата:
при замыкании контакта на массу стрелка уходит в масимум,
это датчик температуры ОЖ на стрелку,ещё должны быть на мозги(2-х контактный) и на вкл вентилятора (2-х контактный), а вообще тебе надо в этот раздел http://pokatili.ru/forum/forum126.php поищи здесь похожую тему.

_________________
.Был:FORD eskort 1991г 1,4дв,СVН, EFI,хетч
сейчас Хонда CR-V 2000г.американка
Несправедливо не ответить на несправедливость!
Жестоко не ответить на жестокость!


Вернуться к началу
 Профиль  
 
 Заголовок сообщения:
СообщениеДобавлено: Вт апр 26, 2011 22:43 
Не в сети
чайник форума (знак 70)
чайник форума (знак 70)

Зарегистрирован: Ср июн 04, 2008 22:22
Сообщения: 249
Откуда: Латвия Рига
Nickkolbaskin писал(а):
Термодатчик один одноконтактный на термостате.

На термостате должно быть два датчика ,один сверху а второй снизу.
Nickkolbaskin писал(а):
Вентилятор проверил - работает.

ТЫ как именно проверял ? перемыкал контакты на колодке реле или как-то по другому?

_________________
Escort 1.8 Zetek 1996


Вернуться к началу
 Профиль  
 
Показать сообщения за:  Поле сортировки  
Начать новую тему Ответить на тему  [ Сообщений: 175 ]  На страницу Пред.  1 ... 7, 8, 9, 10, 11, 12  След.

Часовой пояс: UTC + 4 часа [ Летнее время ]


Кто сейчас на конференции

Сейчас этот форум просматривают: нет зарегистрированных пользователей и гости: 2


Вы не можете начинать темы
Вы не можете отвечать на сообщения
Вы не можете редактировать свои сообщения
Вы не можете удалять свои сообщения
Вы не можете добавлять вложения

Найти:
Перейти:  
cron
POWERED_BY
Русская поддержка phpBB
[ Time : 0.029s | 16 Queries | GZIP : Off ]